Szczegóły dotyczące kursu znajdują się w rozwijanych zakładkach zamieszczonych poniżej.
- Instrukcja rejestracji na kurs przygotowawczy WOP
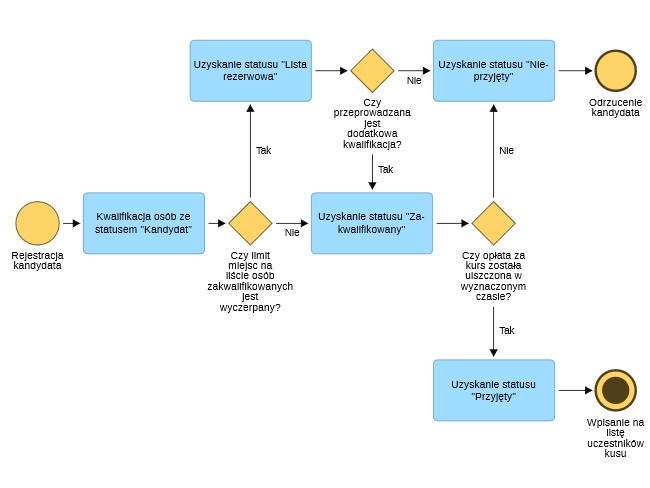
- Dokonaj rejestracji na stronie: kursy.sgh.waw.pl.
- W przypadku kandydata małoletniego konto zakłada rodzic/przedstawiciel ustawowy małoletniego.
- W przypadku osoby pełnoletniej konto zakłada sam kandydat.
- Zweryfikuj konto poprzez kliknięcie w link aktywacyjny wysłany na adres e-mail podany przy zakładaniu konta.
- Zaloguj się na swoje konto.
- Uzupełnij dane kandydata.
- Z „Listy dostępnych kursów” wybierz edycję, na którą chcesz się zapisać.
- Zaakceptuj Regulamin.
- Po weryfikacji danych przez Sekretarza kursu, Twój status zmieni się na „Zakwalifikowany”, od tego momentu będziesz miał 3 dni na dokonanie opłaty za kurs.
- Dokonaj opłaty za kurs we wskazanym terminie na indywidualny numer konta podany na twoim profilu na stronie kursy.sgh.waw.pl.
- Po dokonaniu opłaty w terminie, automatycznie zmieni się Twój status na „Przyjęty”, co oznacza, że zostałeś wpisany na listę uczestników wybranej przez siebie edycji kursu.

Schematyczny diagram obrazujący proces rejestracji i kwalifikacji kandydatów na kursy WOP oraz WOG.
Do zobaczenia
- Dokonaj rejestracji na stronie: kursy.sgh.waw.pl.
- Program
Zakres tematyczny kursu jest zbieżny z zakresem tematycznym testu z wiedzy o przedsiębiorczości i jest zgodny z podstawą programową przedmiotu podstawy przedsiębiorczości prowadzonego w polskich liceach ogólnokształcących i technikach.
Program kursu obejmuje 45 godzin dydaktycznych.
Dokument- Terminy i miejsce realizacji I edycji (25-29.05.2026)
Kurs przygotowawczy do testu z Wiedzy o przedsiębiorczości - I edycja 2026
Termin realizacji kursu: 25 - 29.05.2026
Miejsce realizacji kursu: Aula VII i Aula II, Aula Główna, Budynek G, SGH
Liczba godzin dydaktycznych: 45
Rozpoczęcie kursu: 25 maja o godzinie 8.00 w Auli VII w Budynku G SGH
Harmonogram realizacji kursuDzień 1 – 25.05.2026 w godz. 8.00-16.15 Aula VII w Budynku G SGH
Tytuł zajęć: Zachowania przedsiębiorcze w przedsiębiorstwie
Prowadzący: Bartosz MajewskiDzień 2 – 26.05.2026 w godz. 8.00-15.45 Aula II w Budynku G SGH
Tytuł zajęć: Makrouwarunkowania przedsiębiorczości
Prowadzący: Adam RogodaDzień 3 – 27.05.2026 w godz. 8.00-15.45 Aula VII w Budynku G SGH
Tytuł zajęć: Zachowania przedsiębiorcze na rzecz otoczenia
Prowadzący: Bartosz MajewskiDzień 4 – 28.05.2026 w godz. 8.00-15.45 Aula Główna w Budynku G SGH
Tytuł zajęć: Przedsiębiorczość w rodzinie
Prowadzący: Adam RogodaDzień 5 – 29.05.2026 w godz. 8.00-15.45 Aula VII w Budynku G SGH
Tytuł zajęć: Psychologiczne i socjologiczne uwarunkowania przedsiębiorczości
Prowadząca: Joanna Tabor-Błażewicz
Szczegółowy harmonogram dzień 1 (25.05.2026)
8.00-8.30 rejestracja uczestników
8.30-9.30 część I, 2 godz. dydaktyczne
9.30-9.40 przerwa
9.40-11.10 część II, 2 godz. dydaktyczne
11.10-11.20 przerwa
11.20-12.50 część III, 2 godz. dydaktyczne)
12.50-13.20 przerwa
13.20-14.50 część IV, 2 godz. dydaktyczne
14.50-15.00 przerwa
15.00-15.45 część V, 1 godz. dydaktyczna
15.45-16.15 część V cdSzczegółowy harmonogram od 2 do 5 dnia (26.05.2026 – 29.05.2026)
8.00-9.30 część I, 2 godz. dydaktyczne
9.30-9.40 przerwa
9.40-11.10 część II, 2 godz. dydaktyczne
11.10-11.20 przerwa
11.20-12.50 część III, 2 godz. dydaktyczne)
12.50-13.20 przerwa
13.20-14.50 część IV, 2 godz. dydaktyczne
14.50-15.00 przerwa
15.00-15.45 część V, 1 godz. dydaktycznaWersja do druku:
- Terminy i miejsce realizacji II edycji (8-12.06.2026)
Kurs przygotowawczy do testu z Wiedzy o przedsiębiorczości - II edycja 2026
Termin realizacji kursu: 8-12.06.2026
Miejsce realizacji kursu: Aula I Budynek C, SGH
Liczba godzin dydaktycznych: 45
Rozpoczęcie kursu: 8 czerwca o godzinie 8.00 w Auli I w Budynku C SGH
Harmonogram realizacji kursuDzień 1 – 8.06.2026 w godz. 8.00-16.15 Aula I w Budynku C SGH
Tytuł zajęć: Psychologiczne i socjologiczne uwarunkowania przedsiębiorczości
Prowadząca: Joanna Tabor-BłażewiczDzień 2 – 9.06.2026 w godz. 8.00-15.45 Aula I w Budynku C SGH
Tytuł zajęć: Zachowania przedsiębiorcze na rzecz otoczenia
Prowadzący: Bartosz MajewskiDzień 3 – 10.06.2026 w godz. 8.00-15.45 Aula I w Budynku C SGH
Tytuł zajęć: Zachowania przedsiębiorcze w przedsiębiorstwie
Prowadzący: Bartosz MajewskiDzień 4 – 11.06.2026 w godz. 8.00-15.45 Aula I w Budynku C SGH
Tytuł zajęć: Przedsiębiorczość w rodzinie
Prowadzący: Adam RogodaDzień 5 – 12.06.2026 w godz. 8.00-15.45 Aula I w Budynku C SGH
Tytuł zajęć: Makrouwarunkowania przedsiębiorczości
Prowadzący: Adam Rogoda
Szczegółowy harmonogram dzień 1 (8.06.2026)
8.00-8.30 rejestracja uczestników
8.30-9.30 część I, 2 godz. dydaktyczne
9.30-9.40 przerwa
9.40-11.10 część II, 2 godz. dydaktyczne
11.10-11.20 przerwa
11.20-12.50 część III, 2 godz. dydaktyczne
12.50-13.20 przerwa
13.20-14.50 część IV, 2 godz. dydaktyczne
14.50-15.00 przerwa
15.00-15.45 część V, 1 godz. dydaktyczna
15.45-16.15 część V cdSzczegółowy harmonogram od 2 do 5 dnia (9–12.06.2026 )
8.00-9.30 część I, 2 godz. dydaktyczne
9.30-9.40 przerwa
9.40-11.10 część II, 2 godz. dydaktyczne
11.10-11.20 przerwa
11.20-12.50 część III, 2 godz. dydaktyczne
12.50-13.20 przerwa
13.20-14.50 część IV, 2 godz. dydaktyczne
14.50-15.00 przerwa
15.00-15.45 część V, 1 godz. dydaktycznaWersja do druku:
- Terminy i miejsce realizacji III edycji (15-19.06.2026)
Kurs przygotowawczy do testu z Wiedzy o przedsiębiorczości - III edycja 2026
Termin realizacji kursu: 15-19.06.2026
Miejsce realizacji kursu: Sala S.14, Budynek S SGH
Liczba godzin dydaktycznych: 45
Rozpoczęcie kursu: 15 czerwca o godzinie 8.00 w Sali S.14, Budynek S SGH
Harmonogram realizacji kursuDzień 1 – 15.06.2026 w godz. 8.00-16.15 Sala S.14 w Budynku S SGH
Tytuł zajęć: Psychologiczne i socjologiczne uwarunkowania przedsiębiorczości
Prowadząca: Joanna Tabor-BłażewiczDzień 2 – 16.06.2026 w godz. 8.00-15.45 Sala S.14 w Budynku S SGH
Tytuł zajęć: Makrouwarunkowania przedsiębiorczości
Prowadzący: Adam RogodaDzień 3 – 17.06.2026 w godz. 8.00-15.45 Sala S.14 w Budynku S SGH
Tytuł zajęć: Zachowania przedsiębiorcze w przedsiębiorstwie
Prowadzący: Bartosz MajewskiDzień 4 – 18.06.2026 w godz. 8.00-15.45 Sala S.14 w Budynku S SGH
Tytuł zajęć: Przedsiębiorczość w rodzinie
Prowadzący: Adam RogodaDzień 5 – 19.06.2026 w godz. 8.00-15.45 Sala S.14 w Budynku S SGH
Tytuł zajęć: Zachowania przedsiębiorcze na rzecz otoczenia
Prowadzący: Bartosz Majewski
Szczegółowy harmonogram dzień 1 (15.06.2026)
8.00-8.30 rejestracja uczestników
8.30-9.30 część I, 2 godz. dydaktyczne
9.30-9.40 przerwa
9.40-11.10 część II, 2 godz. dydaktyczne
11.10-11.20 przerwa
11.20-12.50 część III, 2 godz. dydaktyczne
12.50-13.20 przerwa
13.20-14.50 część IV, 2 godz. dydaktyczne
14.50-15.00 przerwa
15.00-15.45 część V, 1 godz. dydaktyczna
15.45-16.15 część V cdSzczegółowy harmonogram od 2 do 5 dnia (16–19.06.2026 )
8.00-9.30 część I, 2 godz. dydaktyczne
9.30-9.40 przerwa
9.40-11.10 część II, 2 godz. dydaktyczne
11.10-11.20 przerwa
11.20-12.50 część III, 2 godz. dydaktyczne
12.50-13.20 przerwa
13.20-14.50 część IV, 2 godz. dydaktyczne
14.50-15.00 przerwa
15.00-15.45 część V, 1 godz. dydaktycznaWersja do druku:
- Terminy i miejsce realizacji IV edycji (22-26.06.2026)
Kurs przygotowawczy do testu z Wiedzy o przedsiębiorczości - IV edycja 2026
Termin realizacji kursu: 22-26.06.2026
Miejsce realizacji kursu: Aula VII i Aula VI Budynek G, SGH
Liczba godzin dydaktycznych: 45
Rozpoczęcie kursu: 22 czerwca o godzinie 8.00 w Auli VII w Budynku G SGH
Harmonogram realizacji kursuDzień 1 – 22.06.2026 w godz. 8.00-16.15 Aula VII Budynek G, SGH
Tytuł zajęć: Zachowania przedsiębiorcze w przedsiębiorstwie
Prowadzący: Bartosz MajewskiDzień 2 – 23.06.2026 w godz. 8.00-15.45 Aula VII Budynek G, SGH
Tytuł zajęć: Makrouwarunkowania przedsiębiorczości
Prowadzący: Adam RogodaDzień 3 – 24.06.2026 w godz. 8.00-15.45 Aula VII Budynek G, SGH
Tytuł zajęć: Zachowania przedsiębiorcze na rzecz otoczenia
Prowadzący: Bartosz MajewskiDzień 4 – 25.06.2026 w godz. 8.00-15.45 Aula VII Budynek G, SGH
Tytuł zajęć: Psychologiczne i socjologiczne uwarunkowania przedsiębiorczości
Prowadząca: Joanna Tabor-BłażewiczDzień 5 – 26.06.2026 w godz. 8.00-15.45 Aula VI Budynek G, SGH
Tytuł zajęć: Przedsiębiorczość w rodzinie
Prowadzący: Adam Rogoda
Szczegółowy harmonogram dzień 1 (22.06.2026)
8.00-8.30 rejestracja uczestników
8.30-9.30 część I, 2 godz. dydaktyczne
9.30-9.40 przerwa
9.40-11.10 część II, 2 godz. dydaktyczne
11.10-11.20 przerwa
11.20-12.50 część III, 2 godz. dydaktyczne
12.50-13.20 przerwa
13.20-14.50 część IV, 2 godz. dydaktyczne
14.50-15.00 przerwa
15.00-15.45 część V, 1 godz. dydaktyczna
15.45-16.15 część V cdSzczegółowy harmonogram od 2 do 5 dnia (23–26.06.2026 )
8.00-9.30 część I, 2 godz. dydaktyczne
9.30-9.40 przerwa
9.40-11.10 część II, 2 godz. dydaktyczne
11.10-11.20 przerwa
11.20-12.50 część III, 2 godz. dydaktyczne
12.50-13.20 przerwa
13.20-14.50 część IV, 2 godz. dydaktyczne
14.50-15.00 przerwa
15.00-15.45 część V, 1 godz. dydaktycznaWersja do druku:
- Rekrutacja i opłaty
Rekrutacja na kurs rozpocznie się 30 marca 2026 r. o godzinie 12.00.
Koszt kursu – 1000 zł
Kierownik kursu
dr Jan Misiuna
e-mail: jmisiun@sgh.waw.pl
Sekretarz kursu
Agnieszka Bilińska
e-mail: abilin@sgh.waw.pl
Centrum Otwartej Edukacji
al. Niepodległości 162
pok. 226, budynek główny
02-554 Warszawa
telefon: 22 564 97 23
e-mail: coe@sgh.waw.pl